We're a little crazy, about science!

Posts tagged “mathematics

On randomness

Pick a number between one and ten. You picked the number seven. Was I right? Doesn’t matter, the point is there’s a slim chance you picked one or ten. The reason is simply because humans are bad at random number generating. Fear not! Computers are bad at it too, but that’s a problem for a world that revolves around cyber security. Randomness is so important to our daily lives, that we don’t even notice it… mostly.

(more…)

A five dimensional pain

This is what it’s like working in higher dimensions. Oh is it moving? It shouldn’t be, this is a still image. Welcome to the mountain of madness!

We’re back and this time working in five dimensions! But wait, we’re not done, we’re going higher and I’m not thrilled about this at all. Working in higher dimensions is a pain especially when we’re stuck in a three dimensional world. So what am I doing in a five dimensional space? Well besides pulling my hair out, I’ve been trying to do some not so basic math to find some significance, in life, but mostly in my data.

(more…)

Working in higher dimensions

Imagine if you will, only being able to move along a straight line. You’re now in one dimensional space. But wait! What if we are allowed, quite literally, to take a left. You are now allowed to move along a square space, this is two dimensional space. We can do better, though. You suddenly can move up and down, traveling in an area that’s the shape of a cube! You’re now in 3D space. Then suddenly you disappear from view, but where did you go? Welcome to the fourth dimension, you can’t see it, you can’t imagine it, but we can do math here and above!

(more…)

Defining parametric tests in statistics

We’ve been throwing around the term a lot in this series. I’ve been saying in parametric statistics this, in parametric statistics that, but I kept putting off giving a definition. It’s not because it’s hard to understand, it’s just that typically when you’re doing statistics you already know if you’re using a parametric test, but because we try to make no assumptions in this series, we’re going to put this to bed once and for all. Today we’re talking about parametric statistics!

(more…)

Independence in statistics

A while back we introduced the central limit theorem, it was a way to take data and make it normal (gaussian) as if by magic, which is one of the assumptions needed for parametric statistics (the most commonly used kind). Today we’re introducing another assumption, that the data are independent. The idea of independent events is probably straightforward, but it’s yet another bedrock of statistics that we should talk about in depth to help us understand why things are the way they are.

(more…)

Variance in statistics

Sometimes you just want to kick a distribution right in the mean.

Variance, it’s one of those concepts that get’s explained briefly then you find yourself using it over and over. Now that I have a free moment, I figure it’s about time to revisit the “simple” concept and just take a minute to apricate why we have to deal with variance so often and why we try so hard to minimize it when we’re doing experiments. Just like the discussion about the mean, there’s some subtilty that goes into the idea of variance and it’s square root cousin standard deviation and we skip over it in favor of getting into more complex topics.

(more…)

The Bonferroni correction in statistics

Well we’re doing it, today we’re talking about the Bonferroni correction, which is just one of many different ways to correct your analysis when you’re doing multiple comparisons. There are a lot of reasons you may want to do multiple comparisons and your privacy is our main concern so we won’t ask why. Instead we’re going to talk about how to adjust your alpha (chances of making a type 1 error) so you don’t end up making a mistake.

(more…)

One-tailed vs. two-tailed tests in statistics

Sit right back because we’re telling a troubling tale of tails full of trials, twists, and turns. The real question is, will we run out of words that start with t during this post? It will be tricky, but only time will tell. When do we use a two-tailed test vs. a one-tailed test and what do tails have to do with tests anyway? With a little thought, I think we can tackle the thorny topic. In short, let’s talk tails!

(more…)

The p-value in statistics

We’ve been dancing around the p-value for some time and gave it a good definition early on. The p-value is simply the probability that you’ve made a type one error, the lower the p-value the less chance you have of making a type one error, but you increase your probability that you’ll make a type two error (errors in statistics for more). However, just like with the mean, there’s more than meets the eye when it comes to the p-value so let’s go!

(more…)

The z-score in statistics

Okay, time to get back to statistics, if only for today! P-value, z-score, f-statistic, there are a lot of ways to get information about the sample of data you have. Of course, they all tell you something slightly different about the data and that information is useful when you know what the heck it is even trying to tell you. For that reason we’re diving into the z-score, it’s actually one of the more intuitive (to me anyway) measurements so let’s talk about it!

(more…)

The mean in statistics

Yeah it seems simple, I mean (no pun intended) the mean is just the average! Yet as with so many different things in statistics there’s more to the mean than meets the eye! We’re going to go into why the mean is important, why it’s our best guess, why it may not always be your best option, and why we work so hard to find the mean sometimes! It seems simple, but I promise today we’re answering a lot of the big “why’s” in statistics, so let’s go!

(more…)

The Tukey test in statistics

No, not turkey, Tukey, although they are pronounced very similar (depending on who you ask I guess? I’ve seen people pronounce it “two-key”). Any way, today we’re saving our job and the wrath that comes with failure. The mad scientist boss of ours tasked us with testing mind control devices and determining statistically which one (if any) worked. After the last failure, we now had four new devices to test, so we couldn’t use the same method as before. However, an assistant’s work is never done, we didn’t finish the job! That’s what we’re going to do today.

(more…)

The ANOVA in statistics

Image from: Listening a great sci-fi movie (in my opinion)

Our mad scientist is back and this time they are not taking any chances! After statistical failure in the last example, they created not just one, but four mind control prototypes! We’ve been tasked with determining if they are working or face certain DOOOOOOOM! Sure, working for a mad scientist can be stressful, but we can do this… right? I’ve been dreading this post and you’ll see why, there’s a lot to cover before we solve the mystery, so let’s dive into it!

(more…)

Significance in statistics

That feeling when your p-value is lower than your alpha, aww yeah! But what does it really mean? It’s one thing to say there is significance and on the surface it means the two things are different “enough” to be considered two things, but I think there’s a simpler way to explain it. So today we’re going to talk about what significance actually means in the practical sense. Maybe it’s super obvious, but it never hurts to state it anyway.

(more…)

The f-test in statistics

Yep, we’re getting right back into it. I’m still working out things from yesterday, so we can just talk more statistics. This will be an interesting one and hopefully it will be pretty straightforward. The f-test, which in this case is really the f-test to compare two variances. You may have guessed, but the t-test uses the t-distribution (sort of like the normal), well the f-test uses the f-distribution, which is nothing like the normal! Let’s dive in, shall we?

(more…)

Confidence intervals in statistics

Wait… this is the wrong kind of confidence!

Well since our mad scientist from yesterday’s post is on a short break, today we’re going to fill in some of the gaps that post brought into view. First up is the confidence interval. There are some subtle points here, so this should help clarify a few things that may not have been clear yesterday. We’re going to do a somewhat deep dive into what the heck we’re doing when we talk confidence interval and why the standard deviation of our data is important in determining the values.

(more…)

The t-test in statistics

mind reading

Welcome fellow mad scientist enthusiasts, the last time we talked statistics, we found ourselves in an interesting situation and we need to figure out if the mind control device that was developed is actually working. We introduced the idea of a two population problem and today we’re going to use something called a t-test to determine if our mad scientist succeeded.

(more…)

Two populations in statistics

As a mad scientist, or maybe just a grumpy scientist, you want to test a new mind control technique! To do this you decide that you want to test this works by having people select one of two objects set in front of them. *Insert evil laugh* Using your mind control technique you want your unwitting participants pick the object on the left. You don’t get 100% success, but suspect it’s working, how do we know for sure?

(more…)

A fair coin in statistics

It has been a busy day, but the show must go on so to speak and I’m here today to tell you I have a nice shiny new coin for us to flip! The catch you may ask? Well it could be a fair coin or I may have just swapped it out for a coin that was not fair! Our goal is to see if I’m being sneaky and to do that we’re going to need some statistics!

(more…)

Errors in statistics

type 1 erro
type 1 erro

Everyone makes mistakes, that’s okay! In day to day life there are a lot of different ways you and I could make mistakes. In statistics however, there are just two ways for you to make a mistake. That may sound like a good deal, but trust me when I say two ways to make a mistake is two too many. To think, you spent all that time picking the right statistical test, did the experiment, analyzed the data, just to make an error in the end. Don’t worry, it happens to the best of us, but knowing what they are will help you prevent them!

(more…)

Day 62: Two Random Variables A2

Like we did with question 1, this will be the solution to the question we posed in the last post, if you haven’t tried to solve it yet, go give it a shot. If you have and are dying to check your answer, then let’s look at the solution.*

(more…)


Day 61: Two Random Variables Q2

For those of you who have been following along, today we are going to post another question and in the next post we will give the solution. This will be another two random variable question and we’ve covered everything you need to solve it in our previous posts. So with that, let’s get to today’s question.*

(more…)


Day 60: Two Random Variables A1

Hopefully if you’re reading this you saw our last post, where we gave the question we will solve today. If you haven’t had a chance to try and solve it, please feel free to stop and give it a shot. If you’re ready to see how we solve it, then let’s get started.*

(more…)


Day 59: Two Random Variables Q1

Well now that we’ve had a minute to take a breath, let’s try out something new. In this post I will give the question and in the next post we can work out the answer. For those of you playing at home, this will be a good way to check your knowledge and for me, it will give the the chance to do the same.*

(more…)


Day 56: One Function of Two Random Variables Example 3

Example1

Today we are solving this guy!

Okay quick example, still not super difficult, but one we can work out to a complete solution. We’ve gone over a few examples now, but we’re going to go over a few more for both my benefit and yours. So let’s dive in.*

(more…)


Day 55: One Function of Two Random Variables Example 2

resturant

Don’t worry, the image ties into what we are doing today, I promise!

Well our last post we took a break and talked zombies! While I would love to do a whole month of halloween topics, this year is not the time, maybe next year. In any case today we are going to go over another example of a single function of two random variables. This is going to be slightly more complex than our first example, however it won’t be extremely complex (we’re working towards it). So let’s take a look shall we?*

(more…)


Day 53: One Function of Two Random Variables Example 1

One Function of Two Random Variables

Hopefully at this point we’ve demystified more than just a few concepts at this point. Today we are going to look at one function of two random variables. Originally I was going to break into a joint CDF example that involved dependent variables, but it turns out my book doesn’t cover that! Oops, guess I should’ve read ahead. In any case let’s talk functions!*

(more…)


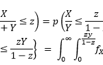
Day 52: Joint Cumulative Distribution Function Example 1

JointCDF.png

We’re getting into some interesting things today!

Well here we are again, today we are talking functions of two random variables. If you’re looking for the beginning, this isn’t it, but you can read the introduction here. If you’ve kept up, then you’re ready to go over the example we have today, so let’s get started.*

(more…)


Day 51: Joint Cumulative Distribution Function

Joint CDF Image

As promised, today we are going to talk about two random variables that are not independent. This means that the individual probabilities don’t sum to be equal to the joint probability (like they did yesterday). Like our normal CDF, we can find a CDF for two random variables, but let’s take a look at how this works.*

(more…)


Day 50: Intro to Two Random Variables

Coins

I was debating about not posting anything today. It’s been a bit rough for me these past few days. However, I’m going to write a little something today and tomorrow to introduce two random variables (so we don’t skip a day). This is going to be a lot like our single random variable examples, but (of course) more complex, let’s take a look at what I mean.*

(more…)


Day 49: Functions of One Random Variable Example Part 5

function of RV fourth example5

Let’s look at something a bit different today!

If you’ve been following along, we’ve been taking it easy the past few days. I’ve also been going over (relatively) simple examples, so today we’re going to take a more complicated example and work through solving it. I may go over a few more examples to be honest, only because this is important to what comes next, after we nail this down, we’re going to get into functions of two random variables and as you can imagine that’s a little more complicated (a lot more).*

(more…)


Day 48: Functions of One Random Variable Example Part 4

function of RV thrid example8

A simpler example than yesterday.

Still feeling under the weather, but the show must go on as they say. So today let’s look at another example of how to solve functions of one random variable. Today will be another shorter post, but as usual I’ll try to explain everything step by step and hopefully you’ll see the methodology behind solving these types of problems.*

(more…)


Day 47: Functions of One Random Variable Example Part 3

function of RV second example

Let’s solve this guy.

Bad news readers, I’m feeling a bit under the weather. Today we’re going to go over a quick example. It’s not the one I had in mind, but it’s fairly straightforward and should help make some more sense of everything we are covering. When I start feeling better we can get into some of the newer concepts.*

(more…)


Day 46: Functions of One Random Variable Example Part 2

bayes theorem joke

Another Joke by xkcd

As promised today we are going to look at another example of how to solve functions with one random variable. If you haven’t you may want to start with our first post on the subject here.  For those of you who are caught up, let’s get started.*

(more…)


Day 45: Moment Generating Functions

distribution park joke

There wasn’t a good visual for what we are talking about today, so how about a joke instead?

Well from the views it looks like my function of a random variable example was a big hit. Hopefully we’re clearing a lot of the confusion up now that we are looking at some examples of how to solve these and we can get a better grasp of how this works. Today we’re going to introduce a new concept, this one is going to be a bit more complex than our last, so you may want to review our last post before we start.*

(more…)


Day 44: Functions of One Random Variable Example Part 1

func of RV

Really, this is all we are doing, but let’s make some sense of it.

Well maybe yesterday was confusing, maybe it wasn’t. In any case, today should clarify some things for you if you are confused and should make things more clear if you are not. Today we are going to go over a quick example of what a function involving one random variable looks like. Now you may notice I keep saying one, that’s because you can technically have as many variables as you want, but since this is fairy complex stuff, let’s just stick with the one for now.*

(more…)


Day 43: Introduction to Functions of One Random Variable

Function of one random variable (Borel)

Yep we’re getting a little complicated, but let’s see if we can make sense of this.

Now that we’ve looked at conditional probabilities we can talk about other things we can do with random variables. If you’ve been keeping up with us so far, then this shouldn’t be too crazy of an idea, really all we are going to do today is take a random variable and transform it somehow. Interested? Let’s go!*

(more…)


Day 42: Conditional Probability

Conditional probability pdf plot

How does this not exist on the internet?! This is directly from my book, so it looks a little… well loved.

Up to now we’ve been dealing with single variable pdf and the corresponding CDF. We said that these probabilities relied on the fact that our variable of interest was independent. However, what if we knew some property that impacted our probability? Today we are talking conditional probability and that is the question we will be answering. It’s going to be a long, long post so plan accordingly.*

(more…)


Day 41: Connecting the Concepts

catinthebag

Maybe we shouldn’t phrase it this way, since there is still quite a few days left of 365DoA, but you made it to the end! No, not THE end, but if you’ve been following along the past few posts we’ve introduced several seemingly disparate concepts and said, “don’t worry they are related,” without telling you how. Well today, like a magician showing you how to pull a rabbit from a hat, let’s connect the dots and explain why we introduced all those concepts!*

(more…)


Day 40: The Normal Approximation (Poisson)

Poisson vs Gaussian

Poisson’s return!

You have all been really patient with seeing how we tie these last few posts together and frankly I think that we are on track to do that in the next post. Today however we have one more thing to introduce then we can bring it all together, that would be yet another normal (again we usually refer to this as the gaussian) distribution. If you recall I hinted at this a few days ago in the Poisson pdf post.  Let’s look at what this means and why we would want to use this.*

(more…)


Day 39: The Normal Approximation (De Moivre-Laplace)

Binomial_distribution plot

The binomial distribution, don’t worry we’ll get into it.

Well we haven’t covered the binomial distribution, but it should be vaguely familiar if you’ve been keeping up, specifically if you’ve already read about the gaussian pdf. Today we are going to talk about what the binomial distribution is and how it relates to the normal distribution. So let’s get into it and see how it relates to some of the topics we’ve been covering!*

(more…)


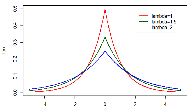
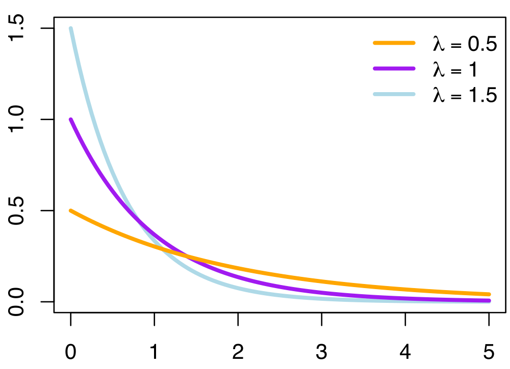
Day 38: The Poisson Distribution

poisson

The Poisson distribution changes shape as λ changes

Well in an effort to catch up to what we’re currently learning in my class today we should hammer out the Poisson distribution so we can get to combining some ideas. The interesting thing about this distribution as you can see from above, is that as we adjust λ the shape of the distribution changes. Let’s get started.*

(more…)


Day 37: Bayes’ Theorem

bayes light

We’re talking Bayes for days.

Okay, it looks like we have our topics for the next few posts and today we need to introduce something called Bayes’ rule (or theorem) if we are going to get into some of the things I want to talk about. We also need to talk about the Poisson distribution eventually, but we’ll get to that in time. For now, let’s talk Bayes!*

(more…)


Day 36: The uniform pdf

Uniform distribution

The uniform distribution, a very simple looking distribution indeed.

Today we are going to take it a bit easy, after all we still have 329 days of blog posts and not every one has to be a novel. That is why today we are introducing something called the uniform distribution. Ever wonder what would happen if nothing really mattered? Well you’re in for a treat! Let’s get started.*

(more…)


Day 35: Example of the Gaussian pdf

Normal distribution with marbles

The gaussian (or normal) distribution demonstrated by plinko.

Well what a fun day it is! Today we are going to dive into some examples (or maybe just an example) of the gaussian (also known as the normal) distribution. Last post we looked at the laplace distribution and discovered there aren’t a whole lot of uses for it because it is technically a special case of the exponential distribution. This isn’t the case with the gaussian, there are lots of really interesting things we can model using the distribution that are applicable to everyday life, so let’s get started!*

(more…)


Day 34: Example of the Laplace pdf

laplace pdf and CDF

The Laplace pdf (left) and the associated Laplace CDF (right). Remember the CDF is just the area under the curve of the pdf.

Last post, we finally got to use the exponential pdf and discovered the math wasn’t completely useless (okay, hopefully by now you know that). However, in the spirit of finding a use for the equations we are covering, let’s look at how we use the laplace pdf. It’s going to be a blast, so let’s get started!

(more…)


Day 33: Example of the Exponential pdf

exponential probabilty density function example post

For those who need a refresher, this is a plot of the exponential pdf we are working with today.

Over the past couple of days, I’ve been talking about several different types of pdf and the associated C.D.F. Hopefully, we have a clear understanding of each of those concepts, for those of you scratching your head, I would recommend you start here at this other post. Otherwise, let’s (finally) look at a real life example using the exponential pdf!*

(more…)


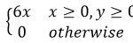
Day 32: The Laplace pdf

laplace plot

The laplace p.d.f with a θ = 0.

Well here we are again… maybe unless you’re new, in which case welcome. If you are just joining us we are talking p.d.f. no not the file format, the probability density function version. If you’re new, you may want to start back here(ish) If not, then let’s talk the strangely similar laplace distribution.*

(more…)


Day 31: The Exponential pdf

Exponential_probability_density

Today we are talking this guy! The exponential p.d.f and its C.D.F.

Well, it has been a week, don’t even get me started. But if you’re here you don’t want to hear me complain about my week, that isn’t why we come together! Well today let’s do a bit of a dive into the exponential p.d.f. I hope you’ve brushed up, because this is going to get interesting.*

(more…)


Day 30: Confidence Interval

Confidence intervals

Yep, we’re talking confidence!

Day 30 already! Where does the time go? It feels like we just started this whole project and it probably wouldn’t be a good idea to look at the remaining time to completion, so let’s not and just enjoy the nice round 30. We will get back to our p.d.f another day, but today is going to be short. That’s what I usually say before typing out 10 pages worth of information so to avoid that, let’s touch on something important, but something I can do briefly. Today we’re talking about confidence intervals*

(more…)